Solution structure
You will get a slightly different solution structure, based on the options you have specified.
Default structure
If you don't specify any additional option, you will have a solution in the aspnet-core folder like the below:

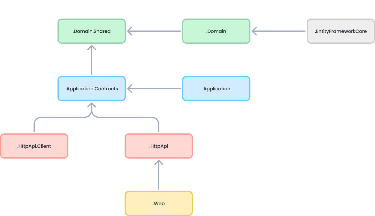
Projects are located in aspnet-core/src and aspnet-core/test folders. While the aspnet-core/src folder contains the actual application, aspnet-core/test folder contains unit tests and test base projects. The below diagram shows the layers & project dependencies of the application:

Each section below describes the related project and its dependencies.
*.Domain.Shared project
This project contains constants, enumsand the other objects which are part of the domain layer, but shared across by all projects in the solution.
For example BookType <enum> or BookConsts <class> (contains validation constants like MaxNameLength) are good candidates to be in the *.Domain.Shared project.
Dependencies:
Domain.Sharedproject has no dependency to other projects in the solution. All other projects depend on this directly or indirectly.
*.Domain project
This is the domain layer of the solution. It contains entities, aggregate roots, domain services, value types, repository interfaces and other domain objects.
A Book entity, a BookManager domain service and an IBookRepository interface are good examples to be inside the *.Domain project.
Dependencies:
- Depends on the *
.Domain.Sharedbecause it usesconstants,enumsand other objects defined in that project.
*.Application.Contracts project
This project contains application service interfaces and Data Transfer Objects (DTO) of the application layer. It separates the interface & implementation of the application layer. In this way, the interface project can be shared to the clients as a contract package.
IBookAppService interface and BookCreationDto class are good examples to be inside the *.Application.Contracts project.
Dependencies:
- Depends on the *
.Domain.Sharedbecause it may useconstants,enumsand other shared objects of this project in the application service interfaces and DTOs.
*.Application project
This project contains the application service implementations of the interfaces defined in the .Application.Contracts project.
BookAppService is the implementation of IBookAppService interface and good examples to be inside the *.Application project.
Dependencies:
- Depends on the
*.Application.Contractsproject to be able to implement the interfaces and use theDTOs. - Depends on the
*.Domainproject to be able to use domain objects like entities, repository interfaces, etc... to perform the application logic.
*.EntityFrameworkCore project
This is the integration project for the EF Core. It defines the DbContext and implements repository interfaces defined in the *.Domain project.
Dependencies:
- Depends on the
*.Domainproject to be able to reference to entities and repository interfaces.
This project is available only if you are using EF Core as the database provider. If you select another database provider, its name will be different.
*.DbMigrator project
This is a console application which simplifies to execute database migrations on development and production environments. When you run this application, it;
- Creates the database if necessary.
- Applies the pending database migrations.
- Seeds initial data if needed.
Notice that, this project has its own
appsettings.jsonfile. If you need to change the default database connection string, you must set it in its ownappsettings.json.
Seeding initial data is important at this point. ABP has a modular data seed infrastructure. Further information see data seeding documentation.
While creating database and applying migrations seem only necessary for relational databases, this project is included even if you choose a NoSQL database provider (like MongoDB). In that case, it still seeds initial data which is necessary for the application startup.
Dependencies:
- Depends on the
*.EntityFrameworkCoreproject (for EF Core) since it needs to access to the migrations. - Depends on the
*.Application.Contractsproject to be able to access permission definitions, because initial data seeder grants all permissions for the admin role by default.
*.HttpApi project
This project is used to define your API Controllers.
Most of the time you don't need to manually define API Controllers since ABP's Auto API Controllers feature creates them automagically based on your application layer. However, in case, you need to write API controllers, this is the best place to do it.
Dependencies:
- Depends on the
*.Application.Contractsproject to be able to inject the application service interfaces.
*.HttpApi.Client project
This is project defines C# client proxies to use the HTTP APIs of the solution. You can share this library to 3rd-party clients, so they can easily consume your HTTP APIs in their .NET applications. For other type of applications, they can still use the APIs, either manually or using a tool in their own platform.
Most of the time you don't need to manually create C# client proxies, thanks to ABP's Dynamic C# API Clients feature.
*.HttpApi.Client.ConsoleTestApp project is a console application created to demonstrate the usage of the client proxies.
- Depends on the
*.Application.Contractsproject to be able to share the same application service interfaces and DTOs with the remote service.
Notice that, you can delete this project & dependencies if you don't need to create
C#client proxies for your APIs.
*.Web project
This project contains the user interface (UI) of the application if you are using ASP.NET Core MVC UI. It contains Razor pages, JavaScript files, CSS files, images and so on...
This project has a appsettings.json file which contains the connection string and other configuration of the application.
Dependencies:
- Depends on the
*.HttpApisince the UI layer needs to use APIs and application service interfaces of the solution.
If you check the source code of the
*.Web.csprojfile, you will see the references to the*.Applicationand the*.EntityFrameworkCoreprojects. These references are actually not needed while coding your UI layer, because UI layer doesn't depend on theEF Coreor the Application layer's implementation. This startup template is pre-configured for the tiered deployment, where API layer is hosted in a separate server apart from the UI layer.However, if you don't choose the
--tieredoption when you create a solution, these references will be in the*.Webproject to be able to host the Web, API and application layers in a single application endpoint. This gives you the ability to use the domain entities & repositories in your presentation layer. However, this is considered as a bad practice according to the DDD rules.
Test projects
The solution has multiple test projects, one for each layer:
*.Domain.Testsis used to test the domain layer.*.Application.Testsis used to test the application layer.*.EntityFrameworkCore.Testsis used to testEF Coreconfiguration and custom repositories.*.Web.Testsis used to test the UI (if you are using ASP.NET Core MVC UI).*.TestBaseis a shared / base project for other tests.
In addition, *.HttpApi.Client.ConsoleTestApp is a console application (not an automated test project) which demonstrates the usage of HTTP APIs from a .NET application.
Test projects are prepared for integration testing:
- It is fully integrated to ABP and all services in your application.
- It uses
SQLitein-memory database forEF Coreand it uses the EphemeralMongo library forMongoDB. - Authorization is disabled, so any application service can be easily used in tests.
You can also create unit tests to test your functions that requires several clicks to trigger. Because it runs faster by skipping all the initialization processes.
How to run?
Set *.Web project as the startup and run the application. The default login credentials are;
Username: admin
Password: 1q2w3E*
See Getting Started With the ASP.NET Core MVC Template for more information.
Tiered structure
If you have selected the ASP.NET Core UI and specified the --tiered option, it becomes a tiered solution. The purpose of the tiered structure is to be able to deploy the Web application and the HTTP API to separate servers.

- The browser runs your UI by executing HTML, CSS & JavaScript files.
- The web servers host static UI files (CSS, JavaScript, images) & dynamic components (e.g: Razor pages). It performs HTTP requests to the API server to execute the business logic of the application.
- The API Server hosts the HTTP APIs which then use application & domain layers of the application to perform the business logic.
- Finally, the database server hosts your database.
Hence, the final solution enables a 4-tiered deployment.
Unless you actually need such a 4-tiered deployment, its suggested to go with the default structure which is simpler to develop, deploy and maintain.
The tiered solution structure is shown below:

There are 2 new projects as different from the default structure:
*.AuthServer*.HttpApi.Host
*.AuthServer project
This project is used as an authentication server for other projects. The .Web project uses OpenId Connect Authentication to get identity and access token for the current user from the AuthServer. Then uses the access token to call the HTTP API server. The HTTP API server uses bearer token authentication to obtain claims from the token to authorize the current user.

ABP uses the open source OpenIddict.Pro Module based on the OpenIddict library for the authentication between applications. For further information about openiddict-core, check out OpenIddict-core documentation for the OpenIddict and OpenID Connect protocol.
*.AuthServer project has its own appsettings.json which contains database connection string and other configurations.
*.HttpApi.Host project
*.HttpApi.Host project hosts the API of the solution. It has its own appsettings.json that contains database connection string and other configurations.
*.Web project
Just like the default structure, this project contains the user interface (UI) of the application. It contains razor pages, JavaScript files, CSS, images and so on...
This project contains its own appsettings.json file, but this time it does not have a connection string because it doesn't need to connect to the database. It contains endpoints of the remote API server and the authentication server.
Pre-requirements
- Redis: The applications use
Redisas the distributed cache. So, you need to haveRedisup & running.
How to run?
You must run the application with the below order:
Run the
*.AuthServersince other applications depends on it.Then run the
*.HttpApi.Hostsince it is used by the*.Webapplication.Finally, run the
.Webproject and wait for it to initialize.When you see the login page, Use admin as the username and 1q2w3E* as the password to login.
Angular UI
If you choose Angular as the UI framework (using the -u angular option), the solution is being separated into three folders:
angularfolder contains the Angular UI application, the client-side code.aspnet-corefolder contains the ASP.NET Core solution, the server-side code.react-nativefolder contains the React Native UI application, the client-side code for mobile.
The server-side is similar to the solution described above. The *.HttpApi.Host project serves the HTTP API, and the Angular application consumes it.
Angular application folder structure looks like below:

Each of ABP module is an NPM package. Some ABP modules are added as a dependency in package.json. These modules are installed with their dependencies. To see all ABP packages, you can run the following command in the angular folder:
yarn list --pattern abp
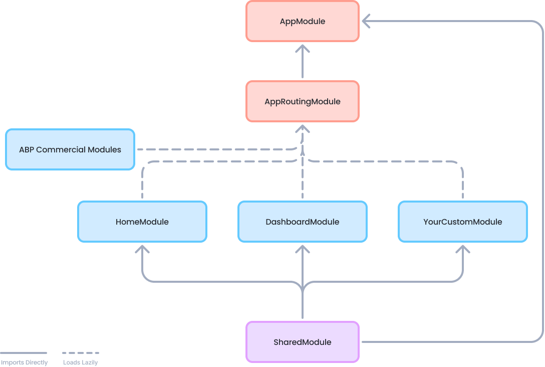
Application Config
Application config is the root module of the application. Some of ABP modules and some essential modules are imported to the appConfig.
ABP Config modules also have been imported to appConfig for initially requirements of lazy-loadable ABP modules.
APP_ROUTES
There are lazy-loadable ABP modules in the APP_ROUTES as routes.
Paths of ABP Modules should not be changed.
You should add routes property in the data object to add a link on the menu to redirect to your custom pages.
{
path: 'dashboard',
loadComponent: () => import('./dashboard/dashboard.component').then(c => c.DashboardComponent),
canActivate: [authGuard, permissionGuard],
data: {
routes: {
name: 'ProjectName::Menu:Dashboard',
order: 2,
iconClass: 'fa fa-dashboard',
requiredPolicy: 'ProjectName.Dashboard.Host'
} as ABP.Route
}
}
In the above example;
- If the user is not logged in, authGuard blocks access and redirects to the login page.
- permissionGuard checks the user's permission with
requiredPolicyproperty of therotuesobject. If the user is not authorized to access the page, the 403 page appears. nameproperty ofroutesis the menu link label. A localization key can be defined .iconClassproperty ofroutesobject is the menu link icon class.requiredPolicyproperty ofroutesobject is the required policy key to access the page.
After the above routes definition, if the user is authorized, the dashboard link will appear on the menu.
Environments
The files under the src/environments folder has the essential configuration of the application.
Home Component
Home component is an example lazy-loadable standalone component that loads on the root address of the application.
Dashboard Component
Dashboard component is a lazy-loadable component. HostDashboardComponent and TenantDashboardComponent are declared within this root component. One of these components is shown according to authorization of the user.
There are four widgets in the HostDashboardComponent which are declared in ABP modules.
Styles
The required style files added to styles array in the angular.json. AppComponent loads some style files lazily via LazyLoadService after the main bundle is loaded to shorten the first rendering time.
Logos
Lepton theme uses two logos for each style. You can change these logos with your own logos without changing the filenames in the assets/images/logo folder.
Testing
You should create your tests in the same folder as the file file you want to test.
See the testing document.
Depended Packages
- NG Bootstrap is used as UI component library.
- NGXS is used as state management library.
- angular-oauth2-oidc is used to support for OAuth 2 and OpenId Connect (OIDC).
- Chart.js is used to create widgets.
- ngx-validate is used for dynamic validation of reactive forms.
React Native
The solution includes the React Native application in the react-native folder as default.
The server-side is similar to the solution described above. The *.HttpApi.Host project serves the HTTP API, and the React Native application consumes it.
The React Native application was generated with Expo. Expo is a set of tools built around React Native to help you quickly start an app and has many useful features.
React Native application folder structure is like below:

App.jsis the bootstrap component of the application.Environment.jsfile has the essential configuration of the application.prodanddevconfigurations are defined in this file.- Contexts are created in the
src/contextsfolder. - Higher order components are created in the
src/hocsfolder. - Custom hooks are created in the
src/hooks. - Axios interceptors are created in the
src/interceptorsfolder. - Utility functions are exported from
src/utilsfolder.
Components
Components that can be used on all screens are created in the src/components folder. All are function components and able to use hooks.
Screens

Screens are created in separate folders defined by their names under src/screens. Certain parts of some screens can be split into components.
Each screen is used by a navigator in the src/navigators folder.
Navigation
React Navigation is used as the navigation library. A drawer navigator and several stack navigators are created in the src/navigators folder. See the above diagram for navigation structure.
State Management
Redux is used as state management library. Redux Toolkit library is used as a toolset for efficient Redux development.
Actions, reducers, sagas, selectors are created in the src/store folder. Store folder is like below:

- Store is defined in the
src/store/index.jsfile. - Actions are payloads of information that send data from your application to your store.
- Reducers specify how the application's state changes in response to actions sent to the store.
- Redux-Saga is a library that aims to make application side effects (i.e. asynchronous things like data fetching and impure things like accessing the browser cache) easier to manage. Sagas are created in the
src/store/sagasfolder. - Reselect library is used to create memoized selectors. Selectors are created in the
src/store/selectorsfolder.
APIs
Axios is used as the HTTP client library. An Axios instance is exported from src/api/API.js file to make HTTP calls with the same config. src/api folder also has the API files that have been created for API calls.
Theming
Native Base is used as UI components library. Native Base components can be customized easily. See the Native Base customize documentation. We followed the same way.
- Native Base theme variables are in the
src/theme/variablesfolder. - Native Base component styles are in the
src/theme/componentsfolder. These files have been generated with Native Base'sejectThemescript. - Styles of components can be overridden by files under the
src/theme/overridesfolder.
Testing
Unit tests will be created.
See the Testing Overview document.
Depended Libraries
- Native Base is used as UI components library.
- React Navigation is used as navigation library.
- Axios is used as HTTP client library.
- Redux is used as state management library.
- Redux Toolkit library is used as a toolset for efficient Redux development.
- Redux-Saga is used to manage asynchronous processes.
- Redux Persist is used for state persistance.
- Reselect is used to create memoized selectors.
- i18n-js is used as i18n library.
- expo-font library allows loading fonts easily.
- Formik is used to build forms.
- Yup is used for form validations.
MAUI
The solution includes the MAUI project if you specify the -m maui option to create a new application.
The server-side is similar to the solution described above. The *.HttpApi.Host project serves the HTTP API, and the MAUI application consumes it.
MAUI application folder structure is like below:

appsetting.jsonfile contains the configuration of the application.Extensionsfolder containsTranslateExtension.cswhich is theIMarkupExtensionimplementation.Localizationfolder contains theLocalizationResourceManager.cs.Oidcfolder containsLoginService.csthat is used for the application login.Storagefolder contains data storage service.
Navigation
MAUI used the MAUI Shell for navigation.
Storage
We created an IStorage interface and DefaultStorage as the default implementation, which uses preferences.
You can replace the secure storage, if you need.
APIs
MAUI work with ABP Dynamic CSharp API Client Proxies System.
Social / External Logins
The application startup template comes with Twitter, Google and Microsoft logins pre-installed. If you want to configure an additional social/external provider, please see the Social / External Logins section of the Account Module document.
Docker Support
All the application startup templates provide docker-compose tool for containerization. Each application contains Dockerfile.local dockerfiles that build a docker image locally.
Building Images
Use the build-images-locally.ps1 file under the etc/build folder. This script will navigate to related project folders and build the docker image using the Dockerfile.local after publishing your application using the dotnet publish -c Release command. It is recommended to use build-images-locally.ps1 script to build the images.
It is essential to have a published application since Dockerfile uses the publish folder to build the image.
Running Images
You can run the docker images you have built using the docker run command individually or use the provided run-docker.ps1 script under the etc/docker folder that uses the docker-compose.yml file for orchestration. It is recommended to use the run-docker.ps1 script that also generates required HTTPS certificates to run the solution on HTTPS.
See Also
- See the Getting Started document to create a new solution and run it for this template.
- See the ASP.NET Core MVC Tutorial to learn how to develop applications using this template.